畅游电竞世界
乐享每一刻
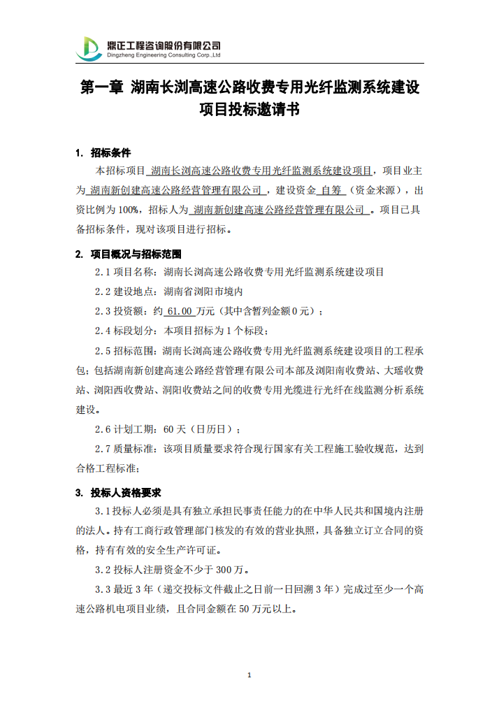
企业简介
组织架构
资质证照
办公环境
收费标准
鼎正工程咨询有限公司成立于2006年5月,公司具有工程咨询、项目管理、工程造价咨询、工程招标代理、土地规划设计等多项专业咨询资质...
乐鱼电竞
全过程工程咨询
项目管理
PPP咨询
工程(投资)咨询
工程设计
招标采购
工程造价咨询
工程监理
自然资源咨询
BIM咨询
公司下设工程咨询事业部、招标代理事业部、工程造价咨询事业部、规划设计事业部等机构...
业绩展示
全过程工程咨询
项目管理
PPP咨询
工程咨询
招标采购
工程造价
自然资源
入库信息
业绩涉及各类公建、工业、能源、环保、交通、市政、城市轨道、国土整治等行业,包括海内外各类建设项目的工程咨询、工程招标代理、工程造价咨询、项目管理等咨询业务...
新闻中心
公司新闻
行业资讯
时刻了解掌握最新公司动态新闻与行业资讯...
数据库
全过程工程咨询
项目管理/监理
产业规划咨询
投融资咨询
方案咨询
专项咨询
工程设计
招标采购
造价咨询
国土空间规划
工程总承包
海量数据资源共享...
客户中心
客户维护体系
客户监督体系
服务的全过程,所有的流程、运作均围绕着'为客户创造价值'为中心而拟定...
分支机构
省级分公司
湖南分公司
河南分公司
广东分公司
海南分公司
山东分公司
安徽分公司
地市级分公司
恩施分公司
宜昌分公司
襄阳分公司
黄石分公司
黄冈分公司
咸宁分公司
荆州分公司
十堰分公司
鄂州分公司
荆门分公司
孝感分公司
洪湖分公司
南昌分公司
合伙人招募
联系我们
联系我们
招贤纳士
在线留言
电话:027-81321519
027-81320275
电话:
027-81321519 027-81320275
传真:
邮箱:
dzgczx519@163.com
网址:
www.mediterraneoshoproma.com
地址:
湖北省武汉市洪山区文化大道555号融创智谷A7-4
您的位置:
畅游电竞世界
›
乐鱼电竞 › 招标代理
›
招标公告
›
正文
[
返回
] [
打印
]
Business field - Bidding agent
乐鱼电竞 › 招标代理
招标公告
答疑纪要及拦标价公告
中标公告
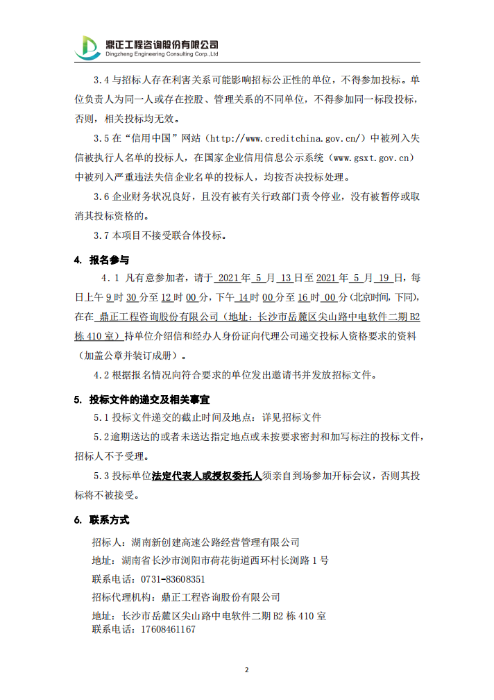
湖南长浏高速公路收费专用光纤监测系统建设项目投标邀请书
作者:
来源:
日期:
2021-05-13
人气:
43191
未能找到任何数据!
*
留言内容:
*
姓名
:
×
字符数应在 40 之内!
手机
:
字符数应在 40 之内!
验证码
:
×
字符数应在 4 之内!
QQ:
字符数应在 40 之内!
邮箱
:
字符数应在 40 之内!
上一条:
2020年武汉碧水集团有限公司中期票据承销商采购项目更正公告
下一条:
唐河县东王集30MW分散式风电项目和唐河县毕店30MW分散式风电项目总承包邀请公告
地址: 湖北省武汉市洪山区文化大道555号融创智谷A7-4
电话: 027-81321519 027-81320275
员工天地
|
网站管理
|
企业邮箱
|
工信部备案号:鄂ICP备15017281号
Copyright © 2025 Powered By www.mediterraneoshoproma.com All Rights Reserved
网站技术支持:
文创网络科技
文创科技
展开
收缩
官方客服
项目管理
招标代理
造价咨询
工程设计
空间规划
工程咨询
城市合作
人才招聘
电话: 027-81321519 027-81320275
传真:
邮箱:
dzgczx519@163.com
Q Q:
2632164117
MSN:
xxxxx@msn.com
微博:
鼎正咨询微博
博客:
鼎正人博客
微信
公众
平台:
LEYU·乐鱼(中国)官方网站
|
ledong(中国)官方网站
|
完美体育平台
|
kaiyun开云官方网页版
|
leyu乐鱼(中国)体育官方网站
|
半岛网页版登入界面
|
万搏线上平台
|
乐鱼平台
|
乐动官方网站
|